所在位置: 首页 > 标准化
关于开展“世界标准日”中华中医药学会标准化系列活动的通知
发布日期:2022年10月14日

各国家标准、团体标准承担单位及起草组,各有关单位:

    2022年10月14日是第53届世界标准日。国家标准委将今年世界标准日的中国主题确定为“数字时代的标准化”。为开展好今年世界标准日宣传活动,进一步贯彻落实《国家标准化发展纲要》和《“十四五”中医药发展规划》等有关文件要求,强化标准实施应用,推进国家标准、团体标准应用,促进国家标准、团体标准宣贯,发挥标准在中医药事业发展中的基础性、引领性作用,中华中医药学会、全国中医标准化技术委员会计划于2022年10月中旬开展“世界标准日”中华中医药学会标准化系列活动,相关内容通知如下:

    一、活动时间

    2022年10月14日-21日。

    二、活动内容

    (一)国家标准宣贯解读

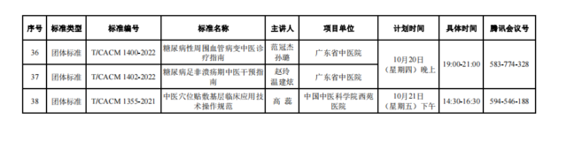
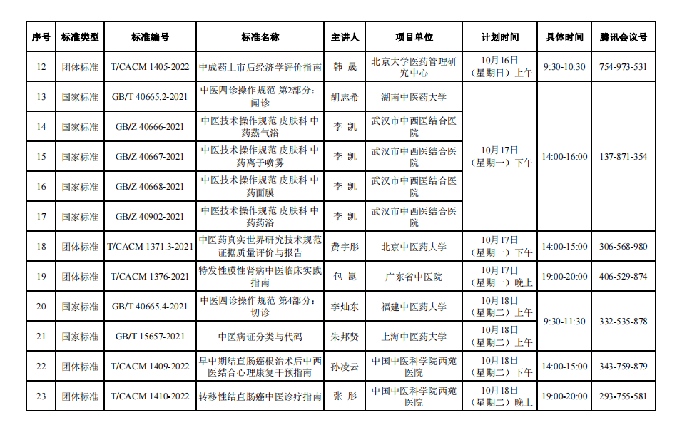
    针对已发布国家标准的条文、相关指标等技术内容,以及标准制修订情况进行解读。参加宣贯解读的国家标准有:《中医病证分类与代码(GB/T 15657-2021)》《中医药学主题词表编制规则(GB/T 40670-2021)》《中医四诊操作规范(GB/T 40665-2021)》《中医技术操作规范 儿科(GB/Z 40893-2021)》《中医技术操作规范 皮肤科(GB/Z 40666-2021)》等。(详见附件)

    (二)中华中医药学会团体标准解读

    针对已发布中华中医药学会团体标准的条文、相关指标等技术内容,以及标准制修订情况进行解读。参加宣贯解读的中华中医药学会团体标准有:《痛风和高尿酸血症病证结合诊疗指南(T/CACM 1354-2021)》《中医穴位贴敷基层临床应用技术操作规范(T/CACM 1355-2021)》《特发性膜性肾病中医临床实践指南(T/CACM 1376-2021)》《中医药真实世界研究技术规范 证据质量评价与报告(T/CACM 1371.3-2021)》《中药饮片临床应用规范(T/CACM 1362-2021)》《中药材规范化生产技术规程通则 植物药材(T/CACM 1374.1~165-2021)》《中成药上市后临床有效性研究指南(T/CACM 1403-2022)》《中成药上市后临床安全性研究指南(T/CACM 1404-2022)》《Ⅰ-Ⅲ期结直肠癌西医常规治疗后中医干预指南(T/CACM 1406-2022)》《非酒精性脂肪性肝炎中医诊疗指南(T/CACM 1383-2022)》《临床急危重症常用中成药调剂技术规范 第1部分:通则(T/CACM 1378.1-2022)》《糖尿病性周围血管病变中医诊疗指南(T/CACM 1400-2022)》《糖尿病足非溃疡期中医干预指南(T/CACM 1402-2022)》等。(详见附件)

    (三)标准化工作研讨

    针对中华中医药学会团体标准及中医国家标准制修订、宣贯解读等工作进行研讨,完善中华中医药学会团体标准及中医国家制修订工作,强化标准宣贯推广,探索建立可复制、可推广的中医药标准宣贯解读模式。

    (四)标准项目审查

    针对申请中华中医药学会团体标准立项及发布的项目进行集中审查,推进中华中医药学会团体标准立项及发布工作,进一步提高中华中医药学会团体标准制修订质量。

    三、活动形式

    按照新冠肺炎防控工作要求,本次活动通过线上方式进行。国家标准及团体标准宣贯解读通过腾讯会议,具体会议链接详见附件。标准化工作研讨及标准项目审查,根据实际工作安排,另行通知。

    四、其它事项

    请各国家标准、团体标准承担单位及起草组和有关单位,以“世界标准日”活动为契机,结合实际工作,认真开展丰富多彩、各具特色的活动,宣传标准化工作成绩,普及标准化理念方法,营造行业内知标准、守标准、用标准的浓厚氛围。

    五、联系人

    全国中医标准化技术委员会秘书处、中华中医药学会标准办公室

    刘鹏伟  010-64202516  15910682102

    冯  雪  010-64205923  18810949197

    段笑娇  010-64202516  13718837289

    杨  松  010-64215576  18723023918

    苏祥飞  010-64215576  18910075583

    电子邮箱:bzhtcm@163.com

 

    附件:中医国家标准、中华中医药学会团体标准宣贯解读安排

 

 

 全国中医标准化技术委员会

2022年10月12日

 

相关链接
GO
地址:北京市朝阳区樱花园东街甲4号

联系我们 | 技术支持 | 问题反馈

中华中医药学会  京ICP备17069760号-1  京公网安备110105001699号

Copyright © 2007 - 2020

Baidu
map