所在位置: 首页 > 通知公告
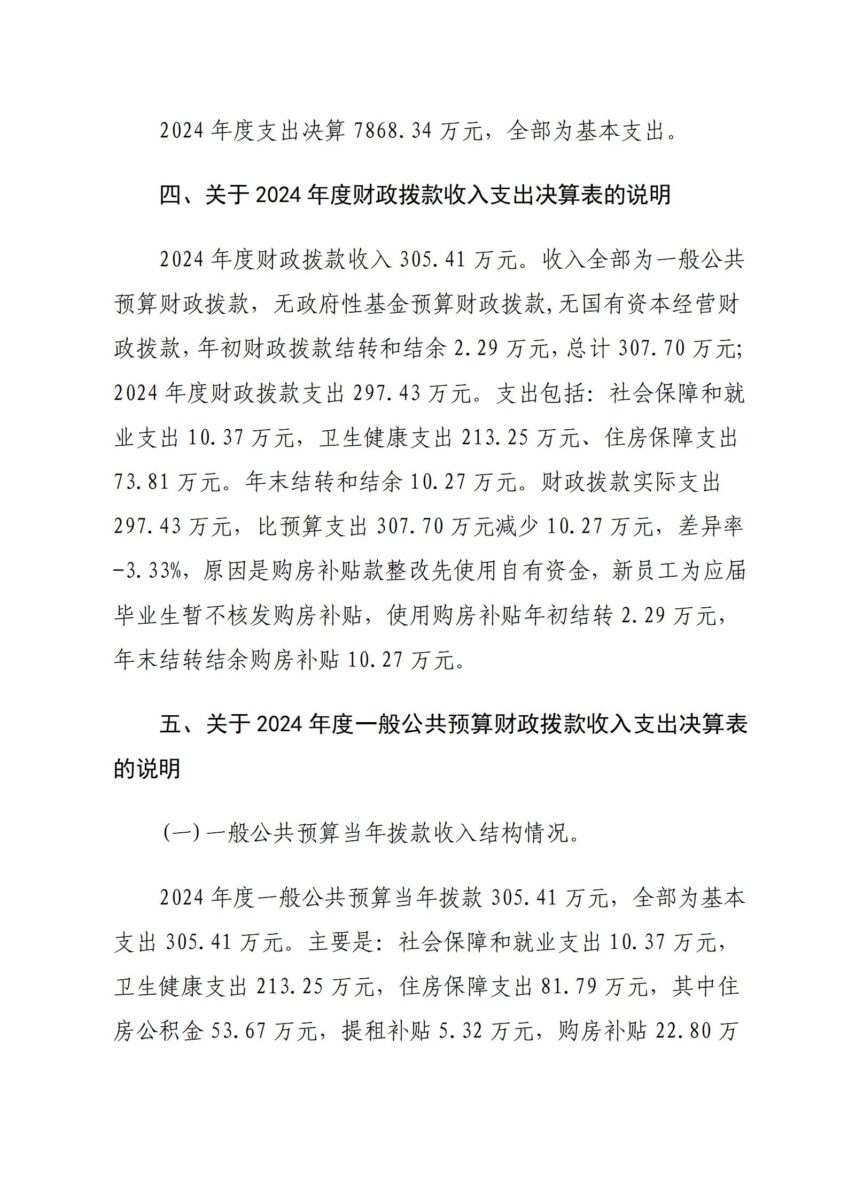
中华中医药学会2024年度部门决算公开报告
发布日期:2025年8月11日

相关链接
GO
地址:北京市朝阳区樱花园东街甲4号

联系我们 | 技术支持 | 问题反馈

中华中医药学会  京ICP备17069760号-1  京公网安备110105001699号

Copyright © 2007 - 2020

Baidu
map